公開日 /-create_datetime-/
経理財務限定!業務に役立つ資料を無料プレゼント
業務過多や属人化などの課題を解決する資料から経費精算の効率化など業務に役立つ資料をプレゼント。また法令関係など正しく理解しておきたい方に向けた資料もご用意しております。すべて無料でダウンロードできます。
TKC全国会 中堅・大企業支援研究会会員
税理士 高田 雅敏
特別償却の制度概要や代表的な特別償却の種類について説明した上で、税効果会計を適用した場合の主に準備金方式における会計処理および別表調整について解説します。
当コラムのポイント前回の記事 : 第3回 税効果会計を適用する場合の会計処理並びに別表調整(翌事業年度以降)
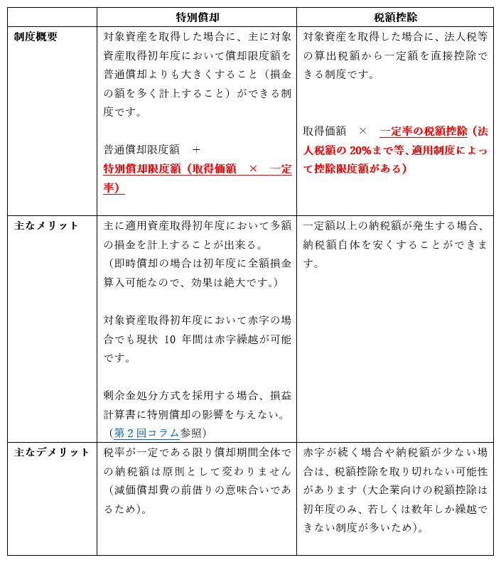
第3回までは、特別償却の制度概要・仕訳・別表の記載方法について説明してきましたが、特別償却の適用が可能な資産は、基本的に税額控除制度も適用できます。両制度はどちらか一方しか適用できないため、特別償却を適用するか、税額控除を選択するかを判断する必要があります。
まずは、この2つの制度の概要を比較してみます。

この記事を読んだ方にオススメ!
記事提供元

上場企業を中心とする大企業向けに提供している「TKC連結グループソリューション」は、現在、日本の上場企業の4割超をはじめ、5,900グループでご利用いただいております。
そのシステム活用を全国1,600名を超える税理士・公認会計士が支援し、経理部門の生産性やコンプライアンス向上に貢献するための活動を展開しております。
▼過去のコラムのバックナンバーはコチラ
▼IPOに関する最新情報はコチラ
※本記事は一般的な情報提供を目的としており、最新情報や具体的対応は公式情報や専門家にご確認ください。詳細はご利用規約をご覧ください。
工事請負契約書とは?作成時の注意点などを解説!
健康経営の第一歩! 健診受診率100%を達成するコツ一覧
経理業務におけるスキャン代行活用事例
経理・人事・法務のスキルと年収相関の完全ガイド【MS-Japan】
消費者契約法で無効にならないキャンセルポリシーの作成方法
接待交際費はいくらまでOK?1人1万円ルールと800万円損金枠・税務調査で狙われるポイント
生成AIの成果物を会社資産にする管理術
第4回 特別償却と税額控除制度の比較について
中小企業の12.2%が事業資金を個人名義で調達 保証債務に上乗せ負担、債務整理や廃業を複雑に
【調査】内定期間中に企業に求めるサポート1位「先輩との関係構築」。9割以上が人事の「不安・疑問への丁寧な対応」で入社意欲高まる
業務委託契約書の書き方のポイントは?知っておくべき基礎知識
ラフールサーベイ導入事例集
健康経営ソリューションとして 社宅・社員寮が果たす役割
クラウド移行に成功した3社から学ぶ失敗しないシステム選定の5つのポイント
株式譲渡契約書とは?記載事項や作成時の注意点について解説!
内部統制報告書の重要な不備・意見不表明とは|企業が押さえたいリスクと開示対応
冬のボーナス支給、物価高の影響色濃く 日本インフォメーション調査
税制適格ストックオプションとは?メリットや要件、導入時・会計時の注意点
業務改善助成金の予算が前年度から20億円アップ!2026年助成金のポイントについて中小企業診断士が分かりやすく解説
決算整理仕訳の方法とは?具体例とやり方、注意点をわかりやすく解説
公開日 /-create_datetime-/